中国政府网
河北省人民政府
手机版
|
联系我们
|
无障碍浏览
|
适老化模式
首 页
领导之窗
政务频道
政务服务
政府信息公开
政民互动
统计数据
热点专题
关于《保定市支持人工智能OPC创新发展的若干措施(征求意见稿)》公开征求意见的通告
当前位置:
首页
>>
专题专栏
>>
国防动员专区
>> 通知公告
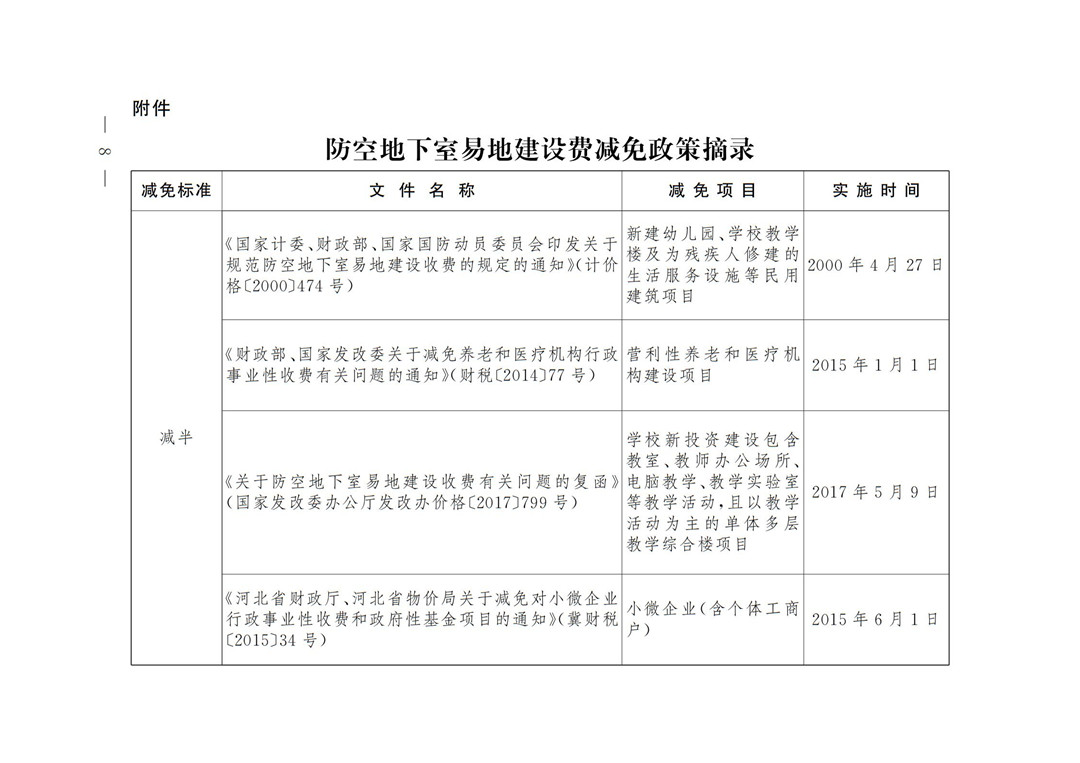
省人防办《关于进一步优化人防领域营商环境的实施意见》
发布时间:2023-03-10 信息发布人:保定市人民防空办公室
分享到:
QQ空间
豆瓣网
[打印本页]
[关闭窗口]
网站简介
|
版权声明
|
联系我们
|
网站地图
保定市人民政府办公室主办 保定市人民政府办公室版权所有
冀ICP备19036546号-1
冀公网安备 13060202000885号
政府网站标识码1306000033