返回首页
无障碍浏览
|
关闭适老化
政策
·
政府规章
·
行政规范性文件
·
市政府文件
·
市政府办公室文件
·
部门文件
·
政策解读
政府信息公开指南
政府信息公开制度
·
国务院政府信息公开制度
·
省政府信息公开制度
·
市政府信息公开制度
法定主动公开内容
·
机构职能
·
领导分工
·
公告公示
·
权责清单
·
规划信息
+
国民经济发展规划
国土空间规划
专项规划和区域规划
县(市、区)规划信息
·
计划总结
·
行政许可/服务事项
·
行政执法/强制
·
行政许可处罚信用公示
·
建议提案
·
政府采购
·
招录招考
·
应急管理
·
统计信息
·
行政事业性收费
·
重点领域信息公开
+
灾后重建
安全生产
市场管理
土地征收
公共资源
公共卫生
就业及社保
重大项目
生态环境
义务教育
食药安全
文化服务
乡村振兴
社会救助及养老
财政补贴及债券
助企纾困
衔接资金
住房和城乡建设
医疗保障
消费和外经贸
·
财政(务)预决算
·
会议公开
+
常务会议
全体会议
政府会议
·
决策预公开
·
其他
政府信息公开年报
·
2024
·
2023
·
2022
·
2021
·
2020
·
2019
依申请公开
文件汇编
政务公开事项目录
政民互动
县(市、区)政府信息公开
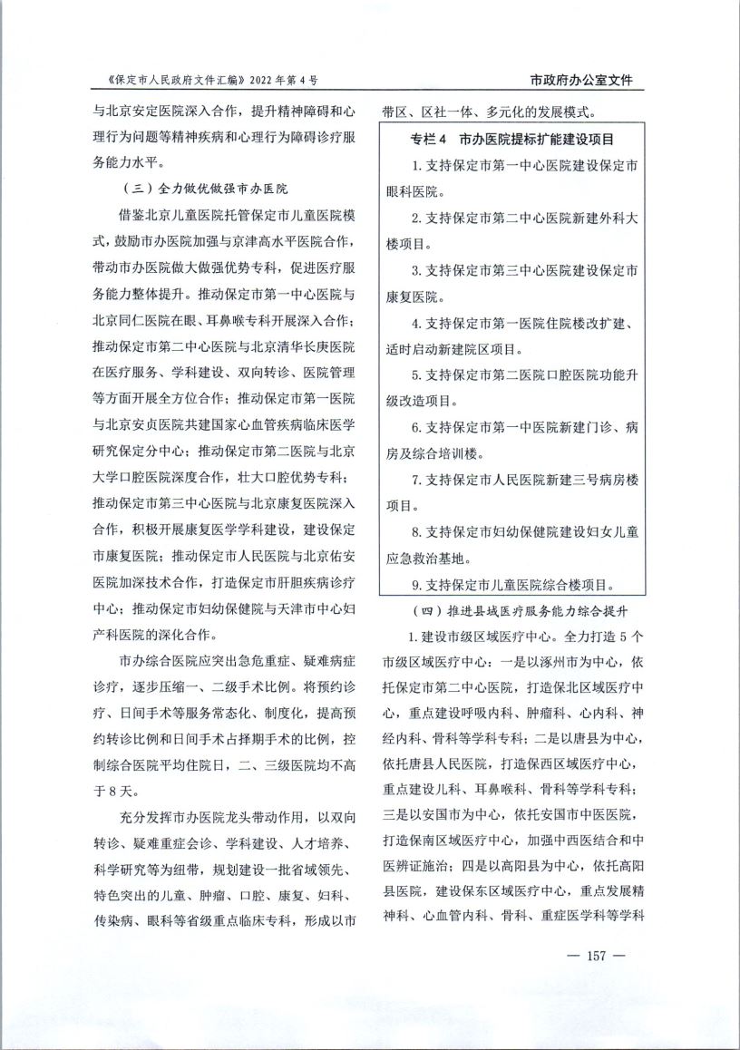
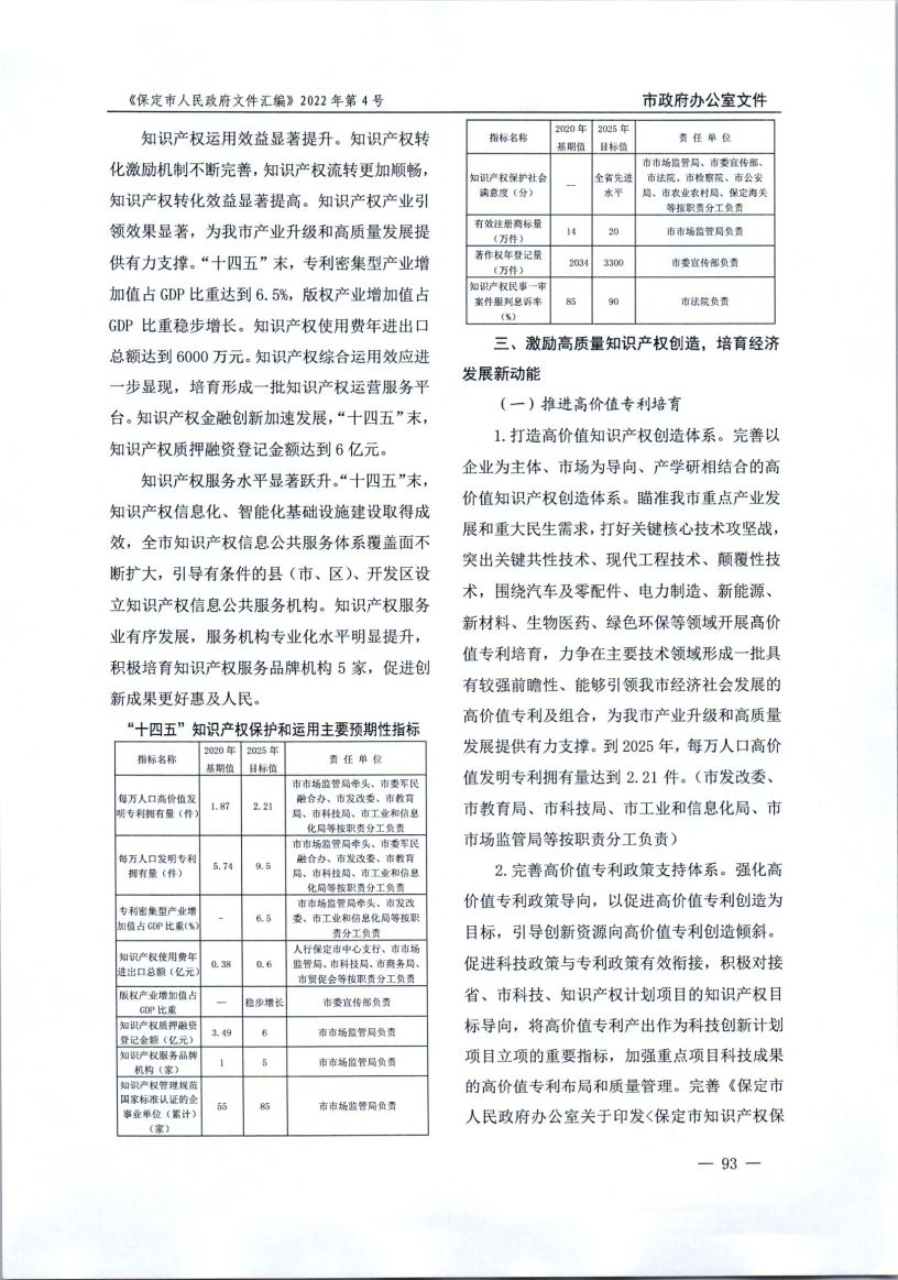
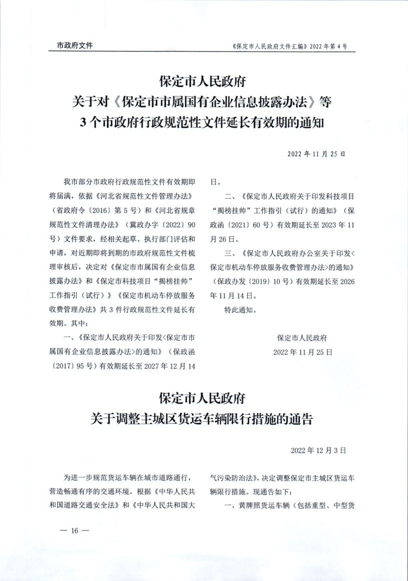
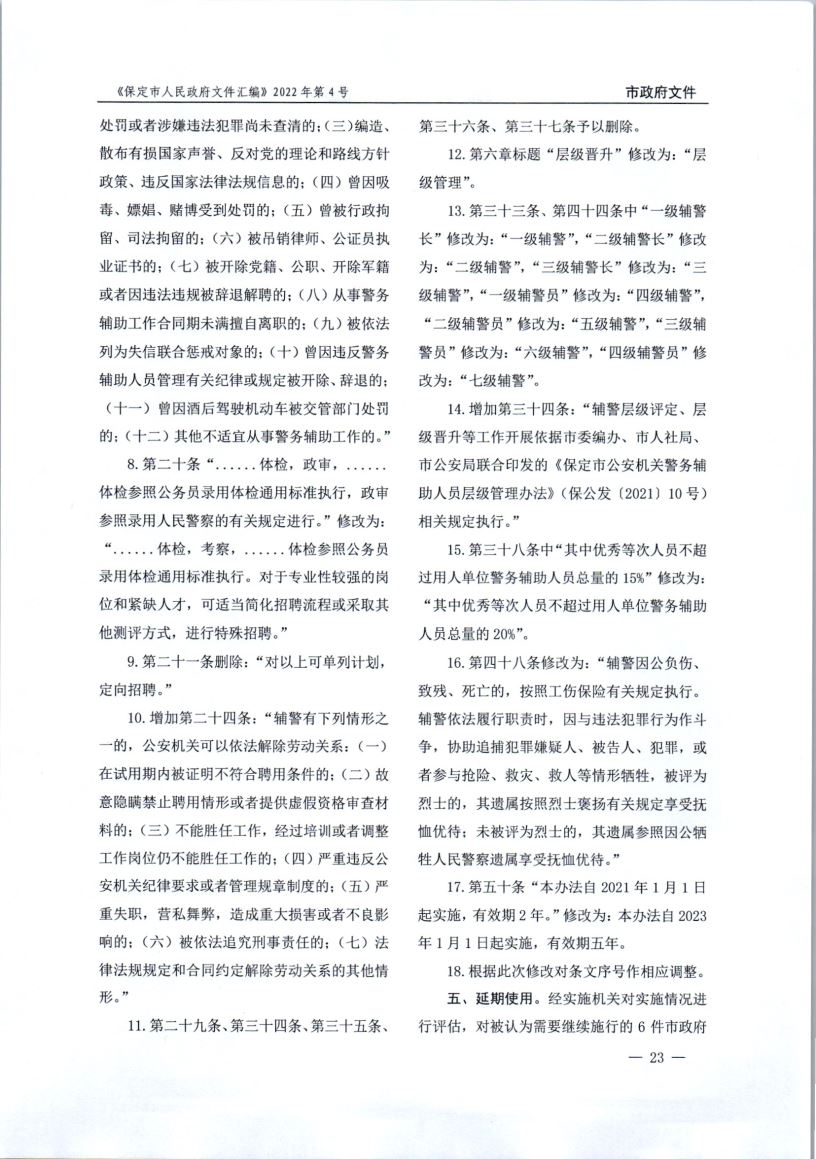
保定市人民政府文件汇编2022年第4号
发布时间:2023-02-09 信息发布人:管理员